第一章 总则
第一条 为规范学院采购工作,保证采购工作规范、廉洁、高效运行,根据《西安交通大学采购管理办法》(西交资〔2024〕14号)《西安交通大学院处货物及服务采购管理实施细则》(西交资〔2024〕47号)《西安交通大学采购合同管理实施细则》(西交采〔2020〕21号)《西安交通大学校内竞价采购管理实施细则》(西交采〔2018〕11号)等规定,制定本管理办法。
第二条 本办法适用于学院采购货物、服务类及小型基建修缮工程采购项目。采购限额范围按照学校相关规定执行。
第三条 学院成立采购工作领导小组,由经费负责人担任组长,主管院领导为副组长。采购工作领导小组由学院党政领导组成,负责学院货物、服务和小型基建修缮工程的采购工作,综合保障部作为采购领导小组成员承担学院采购项目的具体组织实施工作。
第四条 采购分为校级采购、院处采购、零星采购。
第五条 学院各部门根据每年上报的采购预算安排各项收支,确保采购预算严格有效执行。
第六条 采购应当遵循按需采购、 高性价比优先的原则。
第七条 所有采购须先审批,后采购。采购申请人根据预算额度填写《货物(服务)类采购申请表》《采购询价单》《货物(服务)类招标采购调研表》。经部门负责人、主管院领导、经费负责人批准后,方可进入采购程序。
第八条 采购申请人提交的采购项目名称须全程保持一致。
第二章 采购方式及适用范围
第九条 采购可采用校级采购、院处磋商、单一来源、邀请招标、校内竞价、校内电商直购、市场直采等采购方式。采购工作领导小组按照有利于项目实施的原则及采购相关规定选择采购方式。
第十条 适用范围、分类及限额标准
(一)校级采购:采购额度在 50 万元(含)以上的服务、货物类项目,由学校国有资产管理部门组织实施。
(二)院处采购:采购额度在 10 万元(含)—50 万元(不含)的服务、货物类项目,由学院采购工作领导小组组织实施,可采用的方式有:院处磋商、单一来源、邀请招标、校内竞价平台采购。
(三)零星采购:采购额度在 5 万元(含)—10万元(不含)的服务、货物类项目,由学院采购工作领导小组副组长组织实施。采购额度小于5万元(不含)的服务、货物类项目,由采购申请人所在部门自行组织实施,可采用的方式有:校内竞价、校内电商直购、市场直采等。
(四)工程类采购:执行学校现行的关于校园基本建设管理及修缮工程管理的相关规定和管理办法。
(五)办公设备、办公家具采购按照《中央行政单位通用办公设备家具配置标准》文件要求标准执行。
第三章 采购工作程序
第十一条 校级采购程序
采购申请人在采购前完成市场调研工作,完整填写《采购需求调查情况及采购实施计划》,经过学院党政联席会审议立项后,采购申请人填写《货物(服务)类采购申请表》,拟定采购需求、评分办法报送学校国有资产管理部门组织实施。
第十二条 院处磋商采购程序
(一)采购申请人根据预算、需求、市场考察情况编制采购申请、采购计划、采购需求及评分办法。采购需求应包括技术配置或服务要求、采购数量或服务期限、预算金额、付款方式、验收标准、质保要求等内容。经学院党政联席会审议立项后,填写《货物(服务)类采购申请表》《货物(服务)类招标采购调研表》,在院处采购系统发布采购公告,由学院采购领导小组组织实施。
(二)采购公告应包括以下内容:
1.学院名称、地点和联系方式。
2.采购项目基本情况介绍(名称、数量、简要规格描述等)。
3.采购项目的预算或最高限价。
4.供应商资格条件。
5.报名和获取采购文件的时间、地点、方式。
6.响应文件提交的截止时间、开启时间、地点和方式。
(三)邀请供应商
1.采购项目一般应邀请不少于2家不同品牌的供应商参与采购。对重点供应商进行实地调研考察,为学院采购决策提供有力依据。
2.也可选择至少2名高级职称的专家采用书面推荐的方式邀请供应商,一般应邀请不少于2家不同品牌的供应商参与采购活动。
(四)发布采购公告
自采购公告发出之日起至供应商首次提交响应文件截止之日不少于5日,其中采购公告公布时间不少于3日。
(五)递交采购响应文件
供应商应当按照采购公告规定的内容编制响应文件,并在采购公告要求的截止时间前以规定的方式递交响应文件。
(六)组成评审小组
评审小组由院外评审专家和学院代表3人以上单数组成,学院代表不超过1人。评审专家由学院采购工作领导小组选取,评审专家一般应具有相关专业高级职称。
(七)磋商及评审
评审小组根据采购公告和供应商的响应文件进行初步评审,并根据评审规定与供应商就采购需求、商务和技术要求进行磋商,并要求供应商做出澄清、承诺和重新报价。
磋商完成后,参加磋商的供应商应在规定的时间内提交最终报价和方案,最终报价是供应商响应文件的有效组成部分。
评审小组根据采购公告规定对供应商的最终方案和报价进行独立评审,综合评分确定成交供应商,并签署《院处采购会签单》。
(八)发布采购结果公告
通过院处采购系统发布采购公告的项目,学院采购工作领导小组在评审完成后1个工作日内在院处采购系统发布采购结果公告。
第十三条 单一来源采购程序
(一)符合以下情况之一的,可进行单一来源采购
1.发布采购公告后截止日期内只有 1 家供应商报名的,且无其他供应商质疑的,在进行院处磋商前,由采购申请人填写《单一来源采购审批表》,经学院采购工作领导小组审批通过后,可转为单一来源采购。
2.一年内已经进行过相同项目的采购,且该采购内容的市场价格相对稳定,采购申请人申请以不高于原成交价从原成交供应商处继续采购的。
3.评审现场提交响应文件或实质性响应采购文件的供应商只有1家的,经现场评审专家论证同意继续磋商的。
4.学院采购工作领导小组会议审批同意。
(二)单一来源采购分类
单一来源采购方式(10万元及以上)分为“单一来源直采”和“单一来源磋商”,经过党政联席会审批为单一来源采购后,采购领导小组应根据项目特点选择 “单一来源直采”或“单一来源磋商”的方式组织采购。
(三)采购申请人根据预算、需求、市场考察情况编制采购申请、采购计划、采购需求及评分办法。采购需求应包括技术配置或服务要求、采购数量或服务期限、预算金额、付款方式、验收标准、质保要求等内容。经学院党政联席会审议立项后,填写《货物(服务)类采购申请表》《货物(服务)类招标采购调研表》《单一来源采购审批表》,在院处采购系统发布采购公告,由学院采购领导小组组织实施。
第十四条 校内竞价平台采购程序
(一)适用范围
1.采购额度50万元(不含)以内且在《校内竞价网采购指南》目录中的货物(包含台式计算机、笔记本电脑、打印机、服务器、计算机网络设备、投影仪等)须以校内竞价、校内电商直购方式采购。
2.采购额度在5 万元(含)—10万元(不含)的货物,采购人应通过校内竞价、校内电商直购方式进行采购。
3.有特殊需求且无法在校内竞价及电商平台采购的货物,应按照院处磋商或单一来源采购形式组织采购。
(二)审批权限
1.采购额度10万元(不含)以下的货物类项目采购,由采购申请人所在部门自行通过校内竞价网发布采购需求,选择符合要求的供应商,学校国有资产管理部门最终审核并发布采购结果。
2.采购额度10万元(含)—50万元(不含)货物类项目的采购,由学院采购工作领导小组指定院处申购人(院处申购人应为学院采购工作领导小组成员),通过校内竞价网发布采购需求,选择符合要求的供应商,学校国有资产管理部门最终审核并发布采购结果。如需指定品牌和型号,采购申请人填写《竞价类指定品牌审批表》并报学院采购工作领导小组审批通过后方可执行。
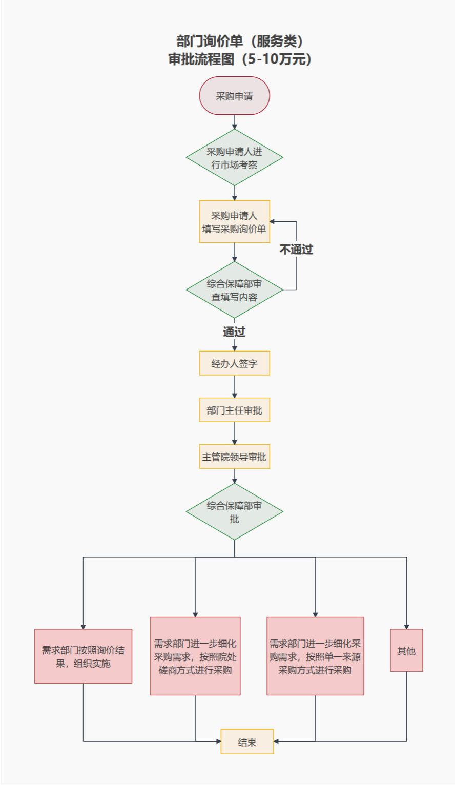
第十五条 零星采购程序
(一)采购额度在5 万元(含)—10万元(不含)的服务,采购申请人在采购前须完成不少于2家供应商的市场调研工作,采购申请人填写《货物(服务)类采购申请表》《采购询价单》,由学院采购工作领导小组副组长组织实施。
(二)采购额度在5 万元(不含)以下的货物、服务,申请人填写《货物(服务)类采购申请表》,由经费负责人审批后,采购申请人所在部门自行组织采购、验收。
(三)批量采购货物:
1. 采购额度在5万元(不含)以下,单次采购单价500元(含)以上且数量大于等于20台件的同品类货物,采购申请人须在校内竞价、校内电商直购平台采购。无法在校内竞价及电商平台采购的货物,由采购领导小组选择适宜的采购方式进行采购。
2.茶叶类、咖啡类、办公用品类货物(软抄、抽纸、纸杯、打印纸、硒鼓、签字笔、文件盒、笔记本、透明胶等),采购申请人须在校内竞价、校内电商直购平台采购。特殊商品校内竞价、校内电商直购平台无法满足的,采购申请人根据本管理办法第十条 适用范围、分类及限额标准规定的其他方式进行采购。
第四章 采购合同管理
第十六条
(一)适用范围
采购合同签订执行“西交采〔2020〕21号”及《西安交通大学继续教育学院内部控制规范(修订)》(西交继〔2023〕26号),采购额度5万元(含)以上的,须在学校采购合同登记系统中提交采购合同,经审批并加盖采购合同专用章后正式生效。
(二)合同内容
合同额度在10万元(含)以上的,采购申请人根据采购需求、成交供应商采购公告、磋商现场承诺、二次报价等确定的合同文本及成交内容签订采购合同。
合同额度在10万元(不含)以下的,采购申请人根据采购内容按需拟定合同。
第五章 采购履约验收管理
第十七条 采购履约验收按照学校现行采购项目履约验收管理的相关规定和管理办法执行。
采购额度在5万元(含)- 50万元(不含)的采购项目由采购申请人提交验收申请,学院采购工作领导小组组织验收。
采购额度在50万元(含)以上的采购项目,由采购申请人提交验收申请,学院采购工作领导小组审核后提交学校国有资产管理部门组织验收。
第六章 采购资料存档
第十八条 所有涉及学院采购业务签署的合同以及备附资料,承办部门须指定专人统一登记造册保存。
第十九条 学院采购项目的申请资料、审批资料、评审资料及供应商的响应文件均为存档的必要资料,存档方式和保存期限按“西交继〔2023〕26号”规定执行。
第七章 采购内控与监督
第二十条 学院采购内控与监督应当按照行政事业单位内部控制规范要求,按照“西交继〔2023〕26号”规定执行。
第二十一条 学院相关部门接到对采购工作的质疑或投诉后,应认真调查核实,依据国家有关法律法规和学校有关规定进行处理。
第二十二条 学院所有参与采购活动的工作人员均应严格遵守国家相关法律法规,严格按照规定的权限、程序开展工作,做到坚持原则、廉洁自律、保守秘密,主动接受监督,不得向供应商索要或者接受其给予的赠品、回扣或者与采购无关的其他商品、服务,涉及违纪违法的追究其法律责任。
第二十三条 供应商在采购或履约、验收过程中违反法律规定的,应严格依据相关政策法规、采购文件、合同约定及《西安交通大学政府采购供应商后评估及不良行为记录管理实施细则》进行处理并追究其违约违规责任;涉及触犯法律法规的,应报相关部门依法追究其法律责任。
第八章 附则
第二十四条 本办法由继续教育学院采购工作领导小组负责解释。
第二十五条 本办法经继续教育学院党政联席会审议通过,自公布之日起实施,原《西安交通大学继续教育学院采购管理办法》(西交继〔2018〕33号)同时废止。
附件:
1. 货物(服务)类采购申请表
2. 采购询价单
3. 货物(服务)类招标采购调研表
4. 单一来源采购审批表
5. 院处服务类采购项目验收报告
6. 院处货物类采购项目验收报告



西安交通大学继续教育学院
2025年12月24日